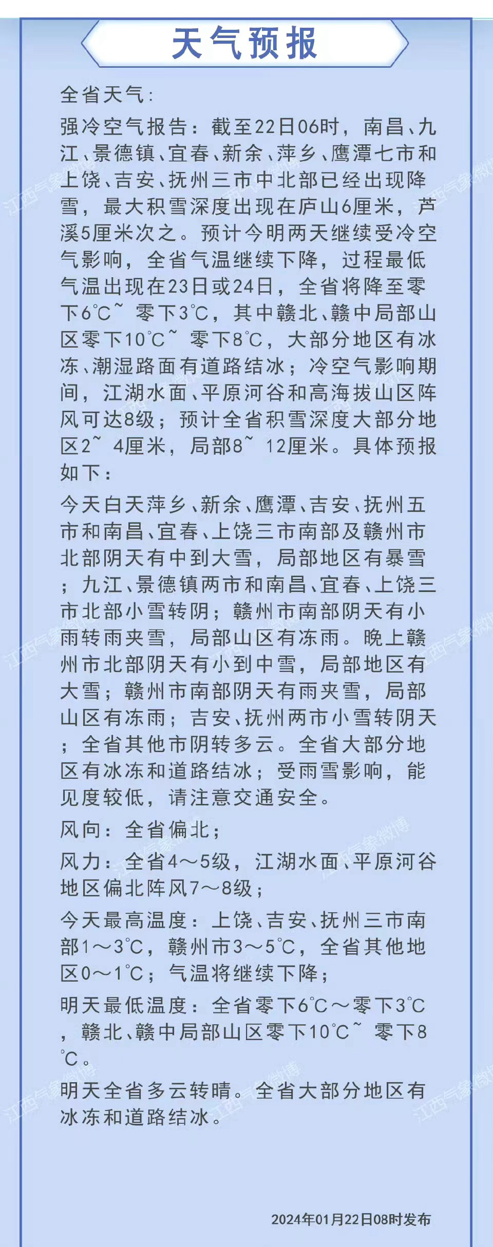
暴雪+道路结冰黄色预警!江西多地降雪量将达6毫米以上
2024-01-22 07:56 阅读
大江新闻综合
江西省气象台于1月22日(今日)7时22分变更暴雪黄色预警信号:预计未来12小时内,南昌、萍乡、宜春、新余、鹰潭、吉安、抚州七市和上饶市南部、赣州市北部的部分地区降雪量将达6毫米以上,可能对交通或者农业有影响,请注意防范。
南昌雪景。以上图片由大江新闻粉丝提供
此前5时43分,江西发布道路结冰黄色预警信号:目前南昌、九江、景德镇、宜春、新余、萍乡、鹰潭七市和上饶、吉安、抚州三市北部气温已经降至0℃附近,预计未来12小时内,南昌、九江、景德镇、宜春、新余、萍乡、鹰潭、上饶、吉安、抚州十市和赣州市的大部分地区都将出现对交通有影响的道路结冰,请注意交通安全。
雨雪天气安全防御指南
↓↓↓
编辑:李坚 审核:温小强




























