“连胜之后连败”,律师起诉王者荣耀要求公开匹配机制,“游戏算法第一案”即将开庭
日前,红星新闻记者获悉,王者荣耀玩家、律师孙千和起诉腾讯要求公开王者荣耀匹配机制一案,将于8月12日在深圳市南山区人民法院开庭。
王者荣耀的匹配机制曾频繁引发争议,王者荣耀此前曾经在官网回应称不会操控玩家胜率和对局结果,“这样做对《王者荣耀》毫无好处”。
孙千和告诉红星新闻记者,近年来各个互联网大厂都在陆续公开算法机制,而游戏算法则一直没有受到关注,希望用这个案子来让大家注意到游戏领域的算法支配问题。
对于孙千和起诉王者荣耀一案,红星新闻记者也联系腾讯方面了解具体情况,截至发稿未收到回复。
▲孙千和起诉腾讯的开庭传票
质疑对局匹配机制不透明
律师起诉要求王者荣耀公开匹配机制
孙千和告诉红星新闻记者,自己玩王者荣耀多年,期间输输赢赢感觉匹配机制存在一些问题。想要了解具体情况时,却发现没有办法了解到具体的匹配机制规则。
“为了了解具体逻辑,判断其匹配机制是否公平,我在去年6月选择了起诉。”孙千和说,为了避免被提管辖权异议,她选择了深圳的法院。
在孙千和的起诉状中提到,“原告在玩游戏过程中发现,《王者荣耀》的对局匹配机制十分不透明,当原告连胜几局之后,就会匹配到很菜的队友和很强的对手,从而输掉下一局,甚至连输,输输赢赢如此反复,直到胜率趋近于50%。”为此孙千和质疑,“评分差的玩家更容易匹配到大神队友带飞,而玩得好、评分高的玩家则经常被迫带玩得菜的队友上分”。
孙千和在起诉中要求,公开《王者荣耀》游戏的玩家对局匹配机制,具体包括:影响《王者荣耀》系统给玩家账号匹配队友和对手的具体因素、各因素在不同游戏模式下(例如排位赛、巅峰赛、匹配赛、娱乐模式等)的占比和权重大小。
孙千和告诉记者,案件在今年2月正式立案后不久,腾讯有工作人员与她进行当面沟通,解答了她一些疑问,但对于匹配算法,对方表示属于商业秘密。
孙千和认为,匹配算法深刻影响了自己的游戏体验,可能涉及公平问题,作为消费者有权利了解。
孙千和的视频平台账号关于起诉王者荣耀的内容收到了大量网友评论,很多人在评论区发布自己连败、胜率维持在50%上下、游戏中遭遇信号丢失等截图,表示给孙千和的诉讼提供证据。对此孙千和认为,这些证据在法庭上的证明力都比较有限,玩家确实很难证实自己是被算法针对,自己主要还是从知情权角度提出诉求。
▲网友在孙千和评论区回复自身经历
有网友质疑遭遇“算法控制”
平台称没有动机也没有能力制裁玩家
网上搜索王者荣耀匹配机制,也能看到很多讨论和质疑。
2018年,王者荣耀官网就发布过一篇《狄仁杰答疑 | 匹配算法全面解析》,解答游戏玩家的质疑。其中提到,《王者荣耀》并不存在通过匹配算法刻意为连胜状态下的召唤师匹配“坑队友”的情况。每一位召唤师,在单局中的表现与发挥,并不能由匹配的算法完全决定,还会受到对局中阵容搭配、操作状态、套路配合等诸多因素的影响。匹配算法要达成的目标,是尽可能将水平尽量相当的召唤师放入同一局比赛。匹配算法是基于长期的数据基础,评估出每位召唤师的综合能力。
文章还提到,“我们没有任何动机去干预召唤师们的对局结果与胜率,这样做对《王者荣耀》毫无好处”“操控单个召唤师的胜率对于《王者荣耀》并没有任何益处,只会让大家心生抱怨”。
文章也解释了算法匹配规则“ELO等级分系统”,表示“ELO等级分系统更适合对竞技类游戏的选手的技术等级进行评估,用以计量个体在对决类比赛中相对技能的算法系统;对于MOBA游戏而言,需要创造双方势均力敌的竞技环境,让每场对局尽可能地接近公平”。
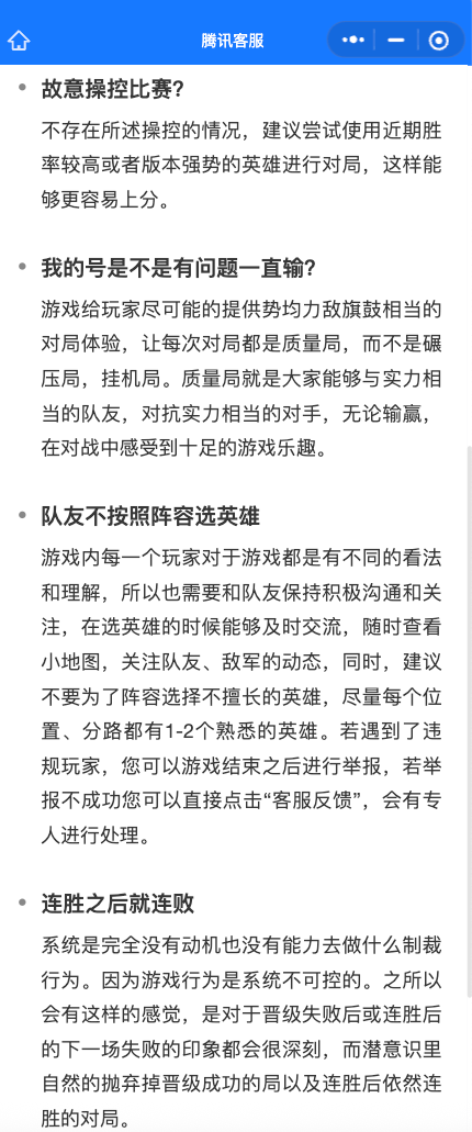
红星新闻记者在腾讯客服页面搜索王者荣耀匹配机制,也得到了相似的回答。这段设定好的回复,回答了故意操控比赛、自己越强队友越菜、连胜之后连败等问题。其中也提到,系统是完全没有动机也没有能力去做什么制裁行为。之所以会有“连胜之后连败”的感觉,是对于晋级失败后或连胜后的下一场失败的印象都会很深刻,而潜意识里自然地抛弃掉晋级成功的局以及连胜后依然连胜的对局。

▲腾讯客服对匹配问题的回应
红星新闻记者在裁判文书网发现,在多个涉及王者荣耀代练的判决书中,也有对于匹配机制的争议。腾讯一方认为,匹配机制让玩家公平竞技,而代练破坏了这一公平机制。代练一方则认为“并非公平匹配机制,其本质系操控输赢,不存在公平竞技”。上海浦东新区人民法院今年1月在一份判决中认为,《王者荣耀》游戏内设“ELO等级分系统”的公平匹配机制,根据游戏账号的游戏行为数据分析评价的竞技水平等级,匹配水平相当的对战对手及队友,保障用户获得良好的游戏体验,吸引并积累用户,最终获得游戏收益,这一竞争优势应受法律保护。
对于孙千和起诉王者荣耀一案,记者也联系腾讯方面了解具体情况,截至发稿未收到回复。
游戏领域的算法应如何规范?
专家称公布机制或涉及商业秘密泄露
在此前媒体报道中,将孙千和诉王者荣耀一案称为“中国游戏算法第一案”。孙千和认为,随着技术发展,大众知情权和商业算法保护之间存在冲突,很多人在算法影响下被动处于信息茧房中。此前,在电商、短视频平台领域,已经对算法提出一些规范,而游戏领域被关注的较少。头部游戏企业有着大量的用户,算法影响着每一个用户,让很多人应该承担相应的社会责任,而不是一味地将算法视为竞争盈利的商业秘密。
“让大家注意到游戏领域的算法黑箱问题,就成功了一半。”孙千和表示。
中国政法大学传播法研究中心副主任朱巍告诉红星新闻记者,游戏匹配算法机制和目前一些算法推荐机制逻辑有些差异,目前的个人信息保护法、数据安全法、反不正当竞争法中涉及算法的规定都不太直接适用于孙千和的这个诉讼。
朱巍提到,2021年发布的《互联网信息服务算法推荐管理规定》提到,算法推荐服务提供者应当向用户提供不针对其个人特征的选项,或者向用户提供便捷的关闭算法推荐服务的选项。算法推荐服务提供者应当向用户提供选择或者删除用于算法推荐服务的针对其个人特征的用户标签的功能。算法推荐服务提供者应用算法对用户权益造成重大影响的,应当依法予以说明并承担相应责任。朱巍认为,游戏匹配算法如果关闭,会让游戏体验和价值大打折扣,所以不能适用于这一点。对于是否属于“应用算法对用户权益造成重大影响的”,朱巍也认为很难构成,可能会被认定属于商业秘密。
对于游戏算法的限制,朱巍认为,主要应该围绕几个方面,一个是购买消费产品的获得概率应该公开,目前实践中做得并不好;另一个是游戏广告推荐的算法,比如未成年人不能被推荐网络游戏。而对于游戏中的玩家匹配机制,朱巍认为实践中很难强制要求公开,可能会涉及核心商业秘密泄露、不正当竞争风险等问题。




























